廣州添利電子科技有限公司絡合廢水處理係統改造工程
項目概況
廣州添利電子科技有限公司主要產品為多層線路板,產能60萬ft2/月。
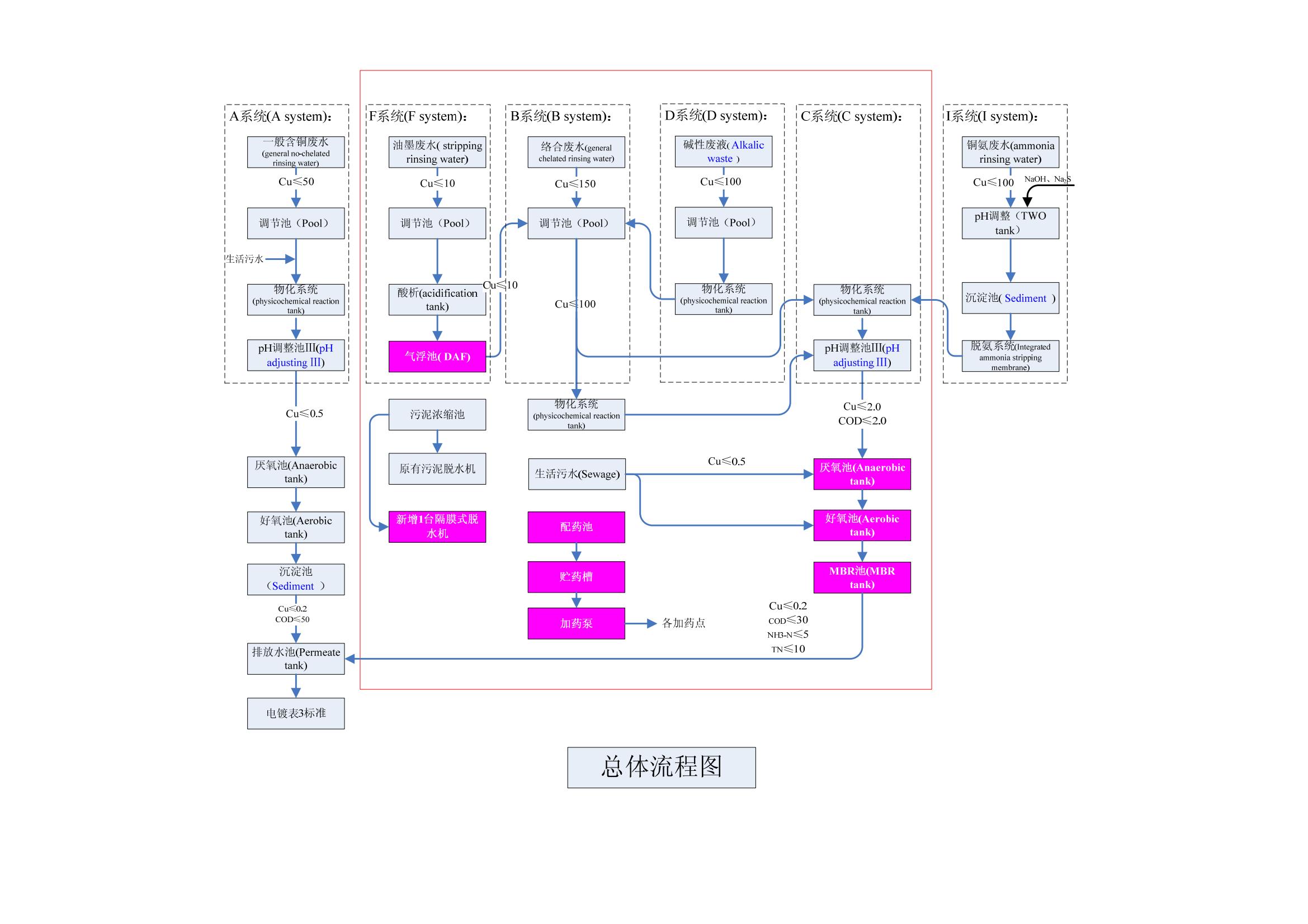
本項目改造主要針對絡合廢水生化係統進行改造,油墨廢水和銅氨廢水經過預處理後與絡合廢水合並再進行處理,合並後廢水量為3500m3/d,絡合廢水分成二部分進入B係統和C係統進行物化處理,去除銅和部分COD等,預處理後進入生化係統。總體工藝流程如下:
生化係統采用水解酸化+好氧處理+MBR,處理後達到《電鍍汙染物排放標準》(GB 21900-2008)表3標準。
本項目改造通過對不同性質的汙水進行分類收集,分類預處理,提高預處理的效果,使改造的絡合廢水、堿jian性xing廢fei水shui和he油you墨mo廢fei水shui三san個ge係xi統tong均jun能neng達da到dao直zhi接jie排pai放fang的de標biao準zhun,無wu需xu與yu綜zong合he廢fei水shui混hun合he處chu理li再zai排pai放fang。確que保bao整zheng個ge汙wu水shui處chu理li係xi統tong可ke以yi高gao效xiao運yun轉zhuan,使shi得de處chu理li後hou汙wu水shui穩wen定ding達da標biao。
掃二維碼用手機看
下一個
無
©2021 - 2023 廣東粵康環保股份有限公司 版權所有 備案號:粵ICP備2021130901號 技術支持:品牌一站通
©2021 - 2023 廣州粵康環保工程有限公司 版權所有
